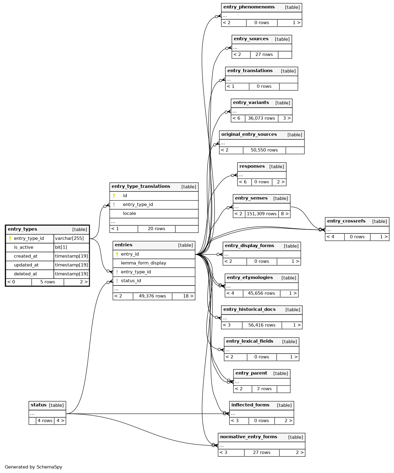
Columns
| Column | Type | Size | Nulls | Auto | Default | Children | Parents | Comments | ||||||
|---|---|---|---|---|---|---|---|---|---|---|---|---|---|---|
| entry_type_id | VARCHAR | 255 | null |
|
|
|||||||||
| is_active | BIT | 1 | 1 |
|
|
|||||||||
| created_at | TIMESTAMP | 19 | √ | null |
|
|
||||||||
| updated_at | TIMESTAMP | 19 | √ | null |
|
|
||||||||
| deleted_at | TIMESTAMP | 19 | √ | null |
|
|
Indexes
| Constraint Name | Type | Sort | Column(s) |
|---|---|---|---|
| PRIMARY | Primary key | Asc | entry_type_id |

