Columns
| Column | Type | Size | Nulls | Auto | Default | Children | Parents | Comments | |||
|---|---|---|---|---|---|---|---|---|---|---|---|
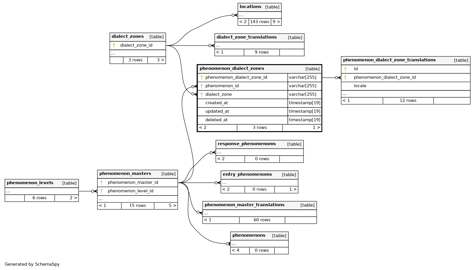
| phenomenon_dialect_zone_id | VARCHAR | 255 | null |
|
|
||||||
| phenomenon_id | VARCHAR | 255 | null |
|
|
||||||
| dialect_zone | VARCHAR | 255 | null |
|
|
||||||
| created_at | TIMESTAMP | 19 | √ | null |
|
|
|||||
| updated_at | TIMESTAMP | 19 | √ | null |
|
|
|||||
| deleted_at | TIMESTAMP | 19 | √ | null |
|
|
Indexes
| Constraint Name | Type | Sort | Column(s) |
|---|---|---|---|
| PRIMARY | Primary key | Asc | phenomenon_dialect_zone_id |
| phenomenon_dialect_zones_dialect_zone_foreign | Performance | Asc | dialect_zone |
| phenomenon_dialect_zones_phenomenon_id_foreign | Performance | Asc | phenomenon_id |

