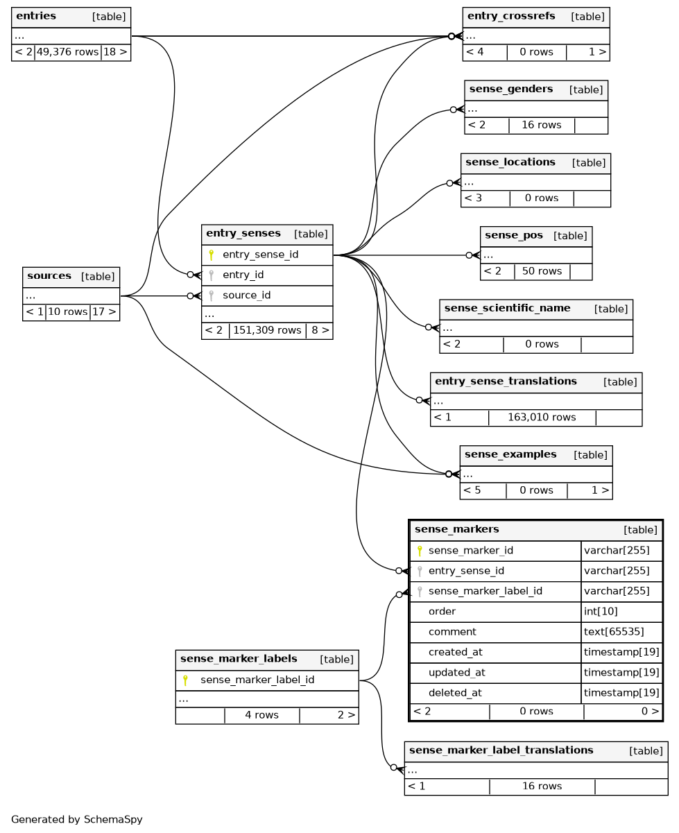
Columns
| Column | Type | Size | Nulls | Auto | Default | Children | Parents | Comments | |||
|---|---|---|---|---|---|---|---|---|---|---|---|
| sense_marker_id | VARCHAR | 255 | null |
|
|
||||||
| entry_sense_id | VARCHAR | 255 | null |
|
|
||||||
| sense_marker_label_id | VARCHAR | 255 | null |
|
|
||||||
| order | INT | 10 | 1 |
|
|
||||||
| comment | TEXT | 65535 | √ | null |
|
|
|||||
| created_at | TIMESTAMP | 19 | √ | null |
|
|
|||||
| updated_at | TIMESTAMP | 19 | √ | null |
|
|
|||||
| deleted_at | TIMESTAMP | 19 | √ | null |
|
|
Indexes
| Constraint Name | Type | Sort | Column(s) |
|---|---|---|---|
| PRIMARY | Primary key | Asc | sense_marker_id |
| sense_markers_entry_sense_id_order_index | Performance | Asc/Asc | entry_sense_id + order |
| sense_markers_sense_marker_label_id_foreign | Performance | Asc | sense_marker_label_id |
| sense_markers_unique | Must be unique | Asc/Asc | entry_sense_id + sense_marker_label_id |

