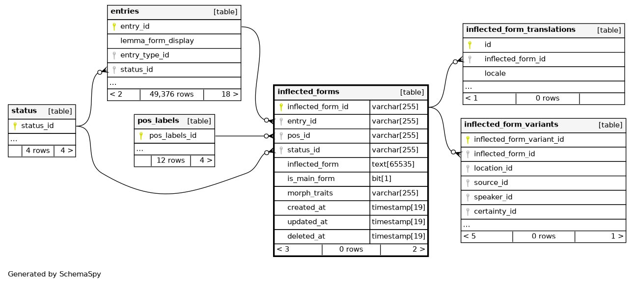
Columns
| Column | Type | Size | Nulls | Auto | Default | Children | Parents | Comments | ||||||
|---|---|---|---|---|---|---|---|---|---|---|---|---|---|---|
| inflected_form_id | VARCHAR | 255 | null |
|
|
|||||||||
| entry_id | VARCHAR | 255 | √ | null |
|
|
||||||||
| pos_id | VARCHAR | 255 | √ | null |
|
|
||||||||
| status_id | VARCHAR | 255 | √ | null |
|
|
||||||||
| inflected_form | TEXT | 65535 | null |
|
|
|||||||||
| is_main_form | BIT | 1 | 0 |
|
|
|||||||||
| morph_traits | VARCHAR | 255 | null |
|
|
|||||||||
| created_at | TIMESTAMP | 19 | √ | null |
|
|
||||||||
| updated_at | TIMESTAMP | 19 | √ | null |
|
|
||||||||
| deleted_at | TIMESTAMP | 19 | √ | null |
|
|
Indexes
| Constraint Name | Type | Sort | Column(s) |
|---|---|---|---|
| PRIMARY | Primary key | Asc | inflected_form_id |
| inflected_forms_entry_id_foreign | Performance | Asc | entry_id |
| inflected_forms_pos_id_foreign | Performance | Asc | pos_id |
| inflected_forms_status_id_foreign | Performance | Asc | status_id |

