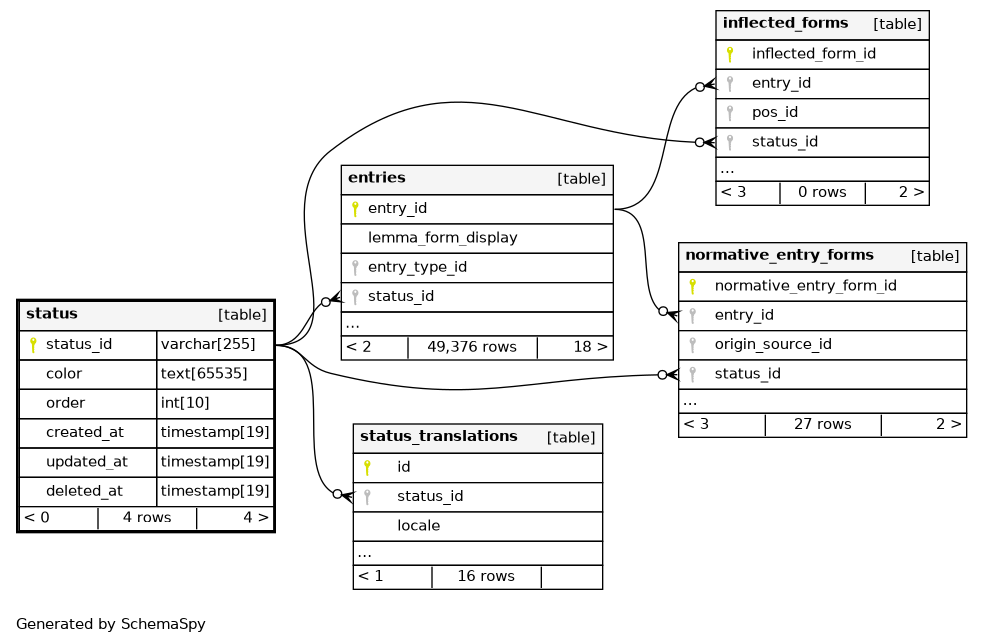
Columns
| Column | Type | Size | Nulls | Auto | Default | Children | Parents | Comments | ||||||||||||
|---|---|---|---|---|---|---|---|---|---|---|---|---|---|---|---|---|---|---|---|---|
| status_id | VARCHAR | 255 | null |
|
|
|||||||||||||||
| color | TEXT | 65535 | √ | null |
|
|
||||||||||||||
| order | INT | 10 | √ | null |
|
|
||||||||||||||
| created_at | TIMESTAMP | 19 | √ | null |
|
|
||||||||||||||
| updated_at | TIMESTAMP | 19 | √ | null |
|
|
||||||||||||||
| deleted_at | TIMESTAMP | 19 | √ | null |
|
|
Indexes
| Constraint Name | Type | Sort | Column(s) |
|---|---|---|---|
| PRIMARY | Primary key | Asc | status_id |

