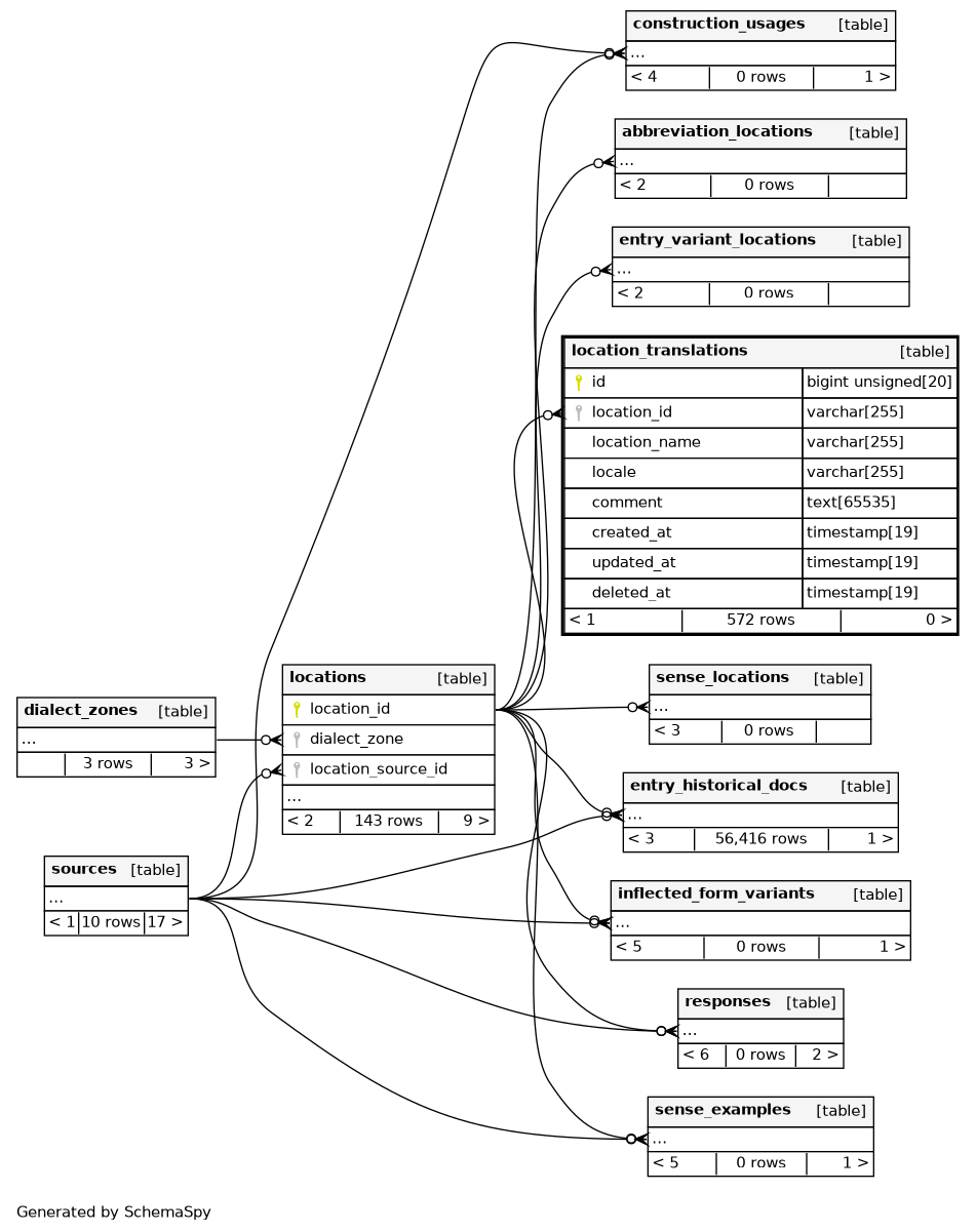
Columns
| Column | Type | Size | Nulls | Auto | Default | Children | Parents | Comments | |||
|---|---|---|---|---|---|---|---|---|---|---|---|
| id | BIGINT UNSIGNED | 20 | √ | null |
|
|
|||||
| location_id | VARCHAR | 255 | null |
|
|
||||||
| location_name | VARCHAR | 255 | null |
|
|
||||||
| locale | VARCHAR | 255 | null |
|
|
||||||
| comment | TEXT | 65535 | √ | null |
|
|
|||||
| created_at | TIMESTAMP | 19 | √ | null |
|
|
|||||
| updated_at | TIMESTAMP | 19 | √ | null |
|
|
|||||
| deleted_at | TIMESTAMP | 19 | √ | null |
|
|
Indexes
| Constraint Name | Type | Sort | Column(s) |
|---|---|---|---|
| PRIMARY | Primary key | Asc | id |
| location_translations_locale_index | Performance | Asc | locale |
| location_translations_location_id_locale_unique | Must be unique | Asc/Asc | location_id + locale |

